Skip to main content

EPP Handbook of Policies and Procedures

EDUCATOR PREPARATION PROVIDER – EPP.

Communication between ECC, Programs, Dean of Teacher Preparation Programs, Academic Deans and Chairs.

Communication with All Education Faculty.

EPP Structure and Responsibilities.

Post-Bachelor’s Teacher Certification.

Post-Bachelor’s Teacher Certification (PBTC) Processes and Procedures.

Website.

EDUCATION COORDINATING COUNCIL – ECC.

Classroom Management Modules.

Core.

Curriculum Change Processes for Education Programs.

Education Core Classes - See "Core".

Lesson Plan Template.

Program Review Reports to ECC.

Removing a Candidate from the Program.

Teacher Education Society.

STUDENT TEACHING SERVICES OFFICE.

Alternate Route to Certification.

Danielson Framework for Teaching.

Student Teaching Services Office.

Mentor Teacher.

Mileage Reimbursement Policy.

Practicum Experiences.

Praxis.

Student Teaching.

Tech Exam.

QUALITY ASSURANCE SYSTEM

Accreditation.

Advisory Council

AAQEP.

Quality Assurance System and Data Distribution.

Recruitment/Admissions/Selectivity/Continuance in Teacher Preparation Program.

Appendix 1.

Appendix 2.

 

Introduction

As the Education programs at BYU-Idaho have grown and matured, we realized the necessity to delineate our policies and procedures for the education faculty as well as to provide continuity as leadership changes from time to time.

Significant policy changes are approved by the Education Coordinating Council (ECC) and the date of such approvals are noted below each section.

EDUCATOR PREPARATION PROVIDER – EPP

Communication between ECC, Programs, Dean of Teacher Preparation Programs, Academic Deans and Chairs

The Dean of TPP regularly updates academic deans and chairs regarding noteworthy news and changes related to education programs.

Communication with All Education Faculty

Communication to all education faculty, those teaching all or much of their teaching load in education programs, is accomplished in two ways. First, each program has access to a member of the Education Coordinating Council (ECC) and that member should regularly update faculty in their program or programs they represent. Second, the Dean of TPP periodically sends a newsletter to all education faculty with major updates. The Dean of TPP also periodically meets with all education faculty in a meeting to share information and set the direction of the EPP.

January 2021

EPP Structure and Responsibilities

Office of Teacher Preparation Programs
- Approved by ECC on 6/25/2021

 

To facilitate coordination across education programs at BYU-Idaho, the position of the Dean of Teacher Preparation Programs was established. The Dean heads the Educator Preparation Program (EPP) at BYU-Idaho. The dean is assisted by an Associate Dean of Teacher Preparation Programs, and the Assessment Coordinator from the Office of Institutional Research.

The Dean chairs the Education Coordinating Council which is composed of representatives of the various education programs across campus, a representative from advising and a representative from the Student Teaching Services Office. The Dean also oversees the director(s) of the Student Teaching Services Office and is the official liaison with the Office of the State Department of Education. In this last role, the Dean also oversees accreditation and certification with the State.

Additional descriptions and delineation of responsibilities for the Dean and Associate Dean of Teacher Preparation Programs are described in the EPP Teams folder under “Roles and Responsibilities.”

- Approved by ECC on 11/9/2020

Post-Bachelor’s Teacher Certification

BYU-Idaho offers post-bachelor’s teacher certification (PBTC) to graduates who want to return to BYU Idaho in order to complete requirements to be certified as a school teacher in Idaho (See below for various scenarios). This program is available to (must meet each criteria): 

  • BYU-Idaho graduates only
  • Those who were not previously dismissed from an education program for academic, teaching performance or professional dispositions concerns
  • Those who are able to complete all of their remaining coursework through BYU-Idaho
  • Those who are able to complete practicum requirements through BYU-Idaho (currently primarily in schools in the Rexburg area)
  • Those who are able to complete their student teaching experience in one of our partner districts (currently: Mesa, AZ; Las Vegas, NV; Jordan, UT; Salt Lake City, UT; Ogden, UT; Caldwell, ID and the East Idaho area).

In some cases, PBTC students qualify for federal student loans if they are taking these classes at least 1/2 time and are only taking courses required for certification. Please see Financial Aid Office for more details.

Students who are interested should contact the Advising Center to speak with one of the advising coordinators.

 

Post-Bachelor’s Teacher Certification (PBTC) Processes and Procedures

Graduates interested in the PBTC program should be referred to the advising center pertaining to the program area they are interested in pursuing. 

The coordinator for the advising center can work with the graduate to do a degree exploration to see what and how many classes s/he would need to complete to be certified. The coordinator should also explain that this program is only available to: 

  • BYU-Idaho graduate
  • Those who were not previously dismissed from an education program for academic, teaching performance or professional dispositions concerns (the advising coordinator should check the advising notes to ensure that this was not the case for the graduate in question. If the student was dismissed previously, they would not qualify as a PBTC student but could submit a written petition to the Dean of Teacher Preparation Programs stating why they should be admitted at this time and what things have changes so as to justify the exception).
  • Those who are able to complete all of their remaining coursework through BYU-Idaho
  • Those who are able to complete practicum requirements through BYU-Idaho (currently primarily in schools in the Rexburg area)
  • Those who are able to complete their student teaching experience in one of our partner districts (currently: Mesa, AZ; Las Vegas, NV; Jordan, UT; Salt Lake City, UT; Ogden, UT; Caldwell, ID and the East Idaho area).

The advising coordinator should also share that PBTC students do not qualify to live in approved BYU-I housing nor do they qualify for the student health plans through BYUI. The advisor should also share that in some cases, PBTC students qualify for federal student loans if they are taking these classes at least 1/2 time and are only taking courses required for certification. The graduate can see the Financial Aid Office for more details.

Once student has met the guidelines above, the following steps should be taken:

Student should apply to BYU-Idaho  https://www.byui.edu/admissions/apply as a  Non-Degree-Seeking Student. 

  • Once admitted, the student will accept their offer and should contact the advising coordinator over the subject content area.
  • The advising coordinator will send an email approval to Admissions admprocessing@byui.edu, which will allow the student’s subprogram to be changed to Post Bachelor’s Teacher Certification (PBTC). The approval email must include; Student’s name, I-number and desired semester returning to complete PBTC.
  • Once Admissions has changed the subprogram to PBTC, Advising will declare the student’s major as PBTC major code 995 and select the emphasis/emphases the student desires.
  • The student will remove any holds on their account and may then register up to 21 credits per semester.
  • Registration dates will be based off of the student’s current earned credit amount.

 

*In the case of a current BYU-I student who is completing their final semester of classes, once admitted as a non-degree-seeking student, the advisor will need to remove the graduation registration hold so as to allow the student to register for classes. The advisor should wait until grades have posted for their last semester before changing their sub-program to 995.

 

Scenarios and Options

Non-BYU-I Graduates

  • As these people have good options outside of BYU-Idaho to pursue a teacher certification, BYU-I will not take non-BYU-Idaho graduates on as Post Bach students. Their options include: other local universities such as Idaho State University, other online programs such as Western Governor’s University, or other non-traditional programs such as ABCTE (American Board).

BYUI Graduates in a program area where there is no education certification available

  • BYU-Idaho graduates in a program area where there is no education certification available, such as Exercise Physiology for example, have other options such as other local universities such as Idaho State University, other online programs such as Western Governor’s University, or other non-traditional programs such as ABCTE (American Board). However, moving to one of these other options inevitably leads to repeated courses and loss of credits.
  • BYU-Idaho will accept these individuals into their Post-Bach program if they meet the Criteria for Acceptance stated above (they will need to choose one of our approved programs in which to be certified).

BYUI Graduates in a program area where there is an education certification available

  • BYUI graduates in a program in which there is also an education certification available, such as Mathematics, have other options such as other local universities such as Idaho State University, other online programs such as Western Governor’s University, or other non-traditional programs such as ABCTE (American Board). However, moving to one of these other options inevitably leads to repeated courses and loss of credits.
  • BYU-Idaho will accept these individuals into their Post-Bach program if they meet the Criteria for Acceptance stated above.

BYU-I Graduates who were education majors but who changed to university studies/professional studies

  • BYUI graduates who were education majors but who changed to University Studies/Professional Studies, have other options such as other local universities such as Idaho State University, other online programs such as Western Governor’s University, or other non-traditional programs such as ABCTE (American Board). However, moving to one of these other options inevitably leads to repeated courses and loss of credits.
  • BYU-Idaho will accept these individuals into their Post-Bach program if they meet the Criteria for Acceptance stated above.

BYU-I Graduates who were education majors but who never passed their Praxis or who never certified within 2 years after graduation

  • BYU-Idaho will accept these individuals into their Post-Bach program if they meet the criteria stated above.
  • Some additional coursework or exams may be necessary due to any state standards which have changed since the student graduated.

BYU-I Graduates who graduated with an education degree and now want to add an additional endorsement to their teaching certification

  • BYU-Idaho will accept these individuals into their Post-Bach program if they meet the Criteria for Acceptance stated above.

- Approved by ECC on 6/25/2020, details added 11/2020

Website

Purpose: The purpose of the EPP website is to provide a single source for information regarding all education programs including links to specific program information.

  • The website will be reviewed and updated, as necessary, at least annually for content and style.
  • The site should include basic but helpful information regarding the following:

Education Core

  • The website provides information regarding the Education core.
  • Includes links to the Student Teaching Services Office

EPP Requirements

  • The website provides information on teaching candidate requirements that apply to all education students.

Teacher Preparation Programs

  • The website provides a list of all education majors and minors offered.
  • Links are provided to each department hosting an education program.

Contact Information

  • The website provides a list of people to contact with questions regarding any education program.

Annual Reporting Measures

  • The website provides all of the annual reporting measures required by AAQEP.

 - Approved by ECC on 7/9/2020

EDUCATION COORDINATING COUNCIL – ECC

Classroom Management Modules

In surveys of our graduates, Classroom management is always one of the most prominent challenges expressed by new teachers. Candidates learn basics of classroom management in Education 361 - Principles of Teaching and Assessment. In addition to the basic theory learned in Ed 361, it is also important that candidates receive as much experience as possible in the classroom prior to student teaching and that the theory be reinforced while they are working in the schools during various clinical experiences. To help support students with the needed theoretical framework in the context of their clinical experiences, 5 classroom management modules have been created and should be used in methods and practicum courses throughout the programs to help teaching candidates develop improved basic classroom management skills.

Types of Classroom Management Modules

  1. Classroom Management: Creating an Environment of Respect and Rapport.
  2. Classroom Management: Establishing a Culture of Learning.
  3. Managing Classroom Rules and Procedures
  4. Managing Student Behavior
  5. Organizing Physical Space

The modules were created by Curtis Chandler and provide a solid foundation on which teachers can build a classroom management plan. The folder is available on google drive containing the modules and support materials.

- Approved by ECC on 7/9/2020

Core

The Instructional Core (Core) is under the direction of the ECC. The Dean of TPP works with the ECC to ensure that the Core meets state standards and that appropriate key assessments and evidence are collected regularly to show compliance with those standards.

Core Scheduling

The Office of TPP schedules adequate sections of the Core classes and works with education programs across campus to provide faculty to teach those courses. In doing so, the Office of TPP coordinates with the associated faculty and their department chairs to maintain appropriate faculty load.

Core Teaching Load Distribution

In 2019, the Academic Vice President and Associate Academic Vice President for Curriculum, in conjunction with the Dean of Teacher Preparation Programs established a plan that, over time, the EPP will move toward a Core teaching load that is distributed proportionally based on enrollment in the various education programs. In other words, programs with more education students will contribute more faculty load to the teaching of the Core classes.

To accomplish this distribution, each Spring, the Dean of Teacher Preparation Programs recalculates the proportional teaching loads and works with the various programs to move toward a more equitable teaching load across those programs.

Qualifying to Teach Core Courses

As the Core is under the direction of the ECC, the Dean of TPP as well as the various education programs inform the ECC when recommending someone new teach in the Core. A vita, resume, or other document indicating the qualifications of the new instructor should also be shared at this time.

- Approved by ECC on 11/9/2020

Curriculum Change Processes for Education Programs

Because education programs must meet both University and State standards, procedures above and beyond those required by the University are needed to ensure adherence to State standards.

Changes to State Standards

As of Spring 2020, state standards for education programs change every 5 years. This rotating schedule is published at https://www.sde.idaho.gov/cert-psc/psc/standards/files/standards-program/2019-2028-Standards-Review-Schedule.pdf . Once standards are updated and approved by the legislature, programs have 2 years to show that their candidates now meet those standards. In other words, at the time of approval of the standards changes, candidates who are Juniors and Seniors will not have to meet the new standards for 2 years but students graduating after that 2-year grace period would have to be meeting those standards.

This is challenging given BYU-Idaho’s commitment to allow students to stay on the course catalog year that applied to them at upon admission to the University (for up to 7 years). To give maximum time to programs as well as to candidates to adjust to the changes, the Dean of TPP informs the ECC of changes as soon as they are approved by the Board of Education (up to a year before the legislature gives final approval to the changes).

Programs must address how they are adjusting to meet the changes in the standards in their Annual Status Update for Education Programs or Program Review https://www.byui.edu/executive-strategy-and-planning/institutional-research/outcomes-and-assessments . These updates are reviewed by the Office of TPP to ensure programs are adequately addressing changes in standards. Any changes to the curriculum of the program due to standards changes should also follow the procedures below.

Changes to Education Programs

At times, education programs make changes to their programs that were not precipitated by changes to state standards. In these cases, it is also important to ensure that those changes will still allow the program to meet the necessary state standards.  To this end:

  1. Programs present their proposed changes to the ECC
    1. Program must show how the proposed changes still map to state standards and code.
    2. The ECC also addresses any effects the change(s) may have on other programs or departments.
  2. The Dean of TPP also sees any changes to education programs in Kuali and approves such proposed changes based on if they will still meet state standards or negatively affect other programs or departments.

January 2021

Education Core Classes - See "Core"

Lesson Plan Template

Lesson planning can take many different forms. A detailed general lesson plan template is introduced to candidates as part of the Education Core in Ed 361 (** link to template**). This template includes essential principles and practices that candidates will implement in their clinical experiences and future teaching. While all students learn this general lesson planning as part of the core, the Education Coordinating Council recognizes that each program may have a variety of different lesson planning templates and strategies that serve their discipline well. As a foundation for lesson planning, programs are encouraged to understand the template and associated principles introduced to students in Ed 361, and are provided flexibility to use different and perhaps more streamlined lesson plan templates in their program courses to help prepare students for the unique clinical experiences of their discipline.

Program Review Reports to ECC

In a semester during which a program has their university program review, they should also prepare for a 5-10 minute report in ECC . During this time, the program should address the questions:

1) What did you learn about your program from your Annual Data Review (all of the data we shared with your program)?

2) What things have you changed or will you change in your program based on what you found from question 1?

January 20, 2021

Removing a Candidate from the Program

Candidates are removed from the program either by the program, or by the Student Teaching Services Office during student teaching. Programs generally remove candidates from the program due to low GPA (see GPA ),  low professional dispositions (see  Dispositions ), or for low Danielson FFT Ratings  (see  Policies for Tracking Danielson Low Scores ).

Program must notify STS and put a note in the student’s advising file. This note should indicate the reasons for removal and whether or not the candidate can return to the program in the future as a post-bach student.

January 20, 2021

Teacher Education Society

The Teacher Education Society is a BYUI campus society dedicated to giving future educators a higher-level experience and understanding that cannot be found in the classroom. The ED Society networks with local schools by hosting guest speakers and volunteering at public school events. The ED Society strives to help its members enhance teaching experiences, build up confidence, complete resumes that will stand out and make connections that will make a difference. The society has monthly socials and activities.

Membership in the ED Society is open and free to all education majors. Individual education programs are welcome to have their own societies in addition to the Teacher Education Society.

 -  Approved by ECC on 11/9/2020

STUDENT TEACHING SERVICES OFFICE

Alternate Route to Certification

The State Department of Idaho has asked Universities in Idaho to allow pre-service teacher candidates to be hired before student teaching to help alleviate the teacher shortage that Idaho is currently experiencing.  BYUI has agreed to accommodate this ALT Route, but only when pre-service teachers are hired in Idaho School Districts.

Although BYUI does allow this, in general, candidates are not encouraged to pursue this path because it foregoes the final semester of professional development, foregoes the opportunity to co-teach, co-plan, and co-assess. Often times, even the best candidates struggle jumping in to their own classroom with little or no support and without the preparation that comes from a student teaching experience.

If a principal and candidate desire to move forward with the alternate route option, the following guidelines pertain:

  • The principal wanting to hire the pre-service student must send a written request to the Student Teaching Services Office. The request should be initiated by a Principal who is interested in a specific candidate rather than from a candidate looking for an ALT Route opportunity. The Principal will also be required to submit to BYUI a written 14 week mentoring plan for the student teacher, proof of need to hire an education student before they completed their student teaching experience, and copies of classroom observations (as they become available).
  • The Student Teaching Services Office will inform the candidate’s BYUI program area of the request and ask about any concerns that need to be passed on to the hiring principal.
  • The candidate that is hired by a school district and placed on the ALT Route will not be required to complete all the regular student teaching assignments on I-Learn or attend weekly cohort meetings (they are invited to participate but not required to do so).
  • The candidate is required to complete the assignments on I-Learn that correlate to their state of Idaho certification application and submission including the Idaho Professional Learning Plan.
  • When a candidate is hired by a School District in Idaho, the Principal will be the first person in line to provide BYUI with copies of classroom observations (formative and summative). When the ALT Route placement happens in one of our current partner districts, then BYUI will assign a university supervisor to visit the classroom the appropriate amount of times to complete the required classroom observations and evaluations.
  • Approved by ECC on 11/9/2020
Alt Route Proposed Procedures

Danielson Framework for Teaching

Charlotte Danielson’s Enhancing Professional Practice: A

Framework for Teaching, provides BYU-Idaho’s Teacher Education Programs with an instructional framework that serves two important functions. First, it includes a common language for professional conversations and professional development. Second, it offers a structure for teachers to assess their practice and to organize improvement efforts. With this framework in place, faculty and students can conduct conversations about what effective instruction consists of, and where to focus improvement efforts within the context of the framework’s shared definitions and understanding.

The Danielson Framework serves as a guide for coaching and mentoring in the public schools. The framework identifies aspects of a teacher’s responsibilities, which are supported by empirical studies and help to improve student learning. The Danielson Framework provides a rubric for four levels of teaching (ranging from “Unsatisfactory” to “Distinguished”) across four domains. These domains include:

  • Planning and preparation
  • Classroom environment
  • Instruction
  • Professional responsibilities

The Danielson Teacher Evaluation Model is approved by the Idaho State Department of Education as its official teacher evaluation tool. Because of this, all of BYU Idaho’s student teacher supervisors, area coordinators, and faculty that oversee a practicum course are required to be Danielson Model certified. The Danielson Model is Idaho’s approved mechanism for proof of performance, which is used for teacher certifications and endorsements.

January 18, 2021

Policies for Tracking Danielson Low Scores

Policies regarding students receiving a 1 in their practicum observations:

1) This policy refers to a candidate who receives a 1 in an indicator on their final Danielson Summative Assessment in their final practicum in a content area (either their senior practicum in their major or their final practicum in their minor).

               -This refers to a 1 on any indicator and not to an overall average in a domain.

2) Ideally the low score would be diagnosed in formative observations before the final summative observation allowing time for the student to remediate before the end of the semester and before the final summative assessment where possible.

3) If the supervisor gives a 1, s/he will be prompted to complete the Improvement Plan Form (See form here***) outlining how the low score can be remedied: retake the class or complete a remediation plan without retaking the class. These candidates will need to complete the improvement plan set forth by the supervisor before moving on to student teaching.

a) Candidates are given the grade earned in the course, however, if the grade is a C- or better and the candidate is required to repeat the course due to receiving a 1 on the Danielson, s/he will not be able to receive financial aid to cover the cost of that course retake.

4) Faculty should inform the Student Teaching Services Office as soon as they become aware that a student is struggling and is at risk for receiving a 1 in their summative observation. STS will note this and follow-up with the faculty as the semester draws to a close.  This is particularly important when it occurs the semester before student teaching. This procedure allows the STS to plan for an appropriate placement (such as placing the candidate with a particularly strong mentor teacher) or plan for a possible postponement of the student teaching semester.

5) The STS will include this in their list of things to verify before a candidate is allowed to student teach. 

6) Faculty who teach these courses (either a senior practicum in a major, or a course that could be a final practicum in a minor) should put a line in their syllabus informing students of this policy.

7) Rationale - This policy is in place to:

a) Ensure candidates are prepared to student teach.
b) Ensure a candidate can be certified. If they receive 1’s in any area on a Danielson Summative Observation, we can’t use that as their proof of performance in that content area when it comes to giving them an Institutional Recommendation.
c) To establish a coherent policy for monitoring student progress in knowledge, PERFORMANCE, and dispositions.

8) Exceptions can be handled with our current petition process that is used for anyone wanting to student teach without passing the Praxis or without having completed all of their coursework (for example, if a candidate passed all courses except for the final practicum in a minor and the candidate has extenuating circumstances that would justify student teaching first in the major area before coming back to repeat a practicum in the minor).

 ** If the student is counseled out of the program, please see procedures under " Removing a Candidate from the Program or Removing a Candidate from Student Teaching

 **Programs should train clinical adjunct faculty regarding this policy.

 -  Approved by ECC on 7/9/2020

Danielson Training

Those responsible for rating students using the Danielson Framework for Teaching are required to be certified.

  • Certification is obtained by completing the online course offered through Teachscape.
    • Training is funded at the EPP level and is managed through the Student Teaching Services Office.
    • Raters have 1 year to complete the training and achieve certification through Teachscape. (Training consists of online modules requiring watching video recordings of classrooms and learning what to look for and how to use the rubric.)
    • The training is self-paced.
    • Upon completion of the certification, raters are responsible to provide proof of certification to the Student Teaching Services Office.
  • Student Teaching Services maintains the record of all certifications.

Danielson Calibration

Once trained, there is an ongoing need to ensure all raters are providing ratings consistent with the Danielson Framework for Teaching rubric.

  • Annual Calibration assessment
    • Winter semester each year, raters participate in the calibration exercise.
    • Each rater watches a video and provides ratings based on the evidence provided in the video through a survey tool.
    • Results are gathered and inter-rater agreement calculated
    • Raters with outlier ratings are identified.

Danielson Remediation

Raters identified with outlier ratings (RIOR) are required to participate in a review of ratings with Student Teaching Services.

  • All raters are invited and RIOR will be required to participate in calibration exercises held by Student Teaching Services.

Danielson Ratings

As students prepare to become teachers by participating in clinical experiences (practicum and student teaching), Danielson ratings are to provide guidance and assess progress.

  • Danielson ratings are recorded by certified raters using a common digital data collection tool.
  • Once ratings are gathered, data is summarized and analyzed for patterns and trends to help identify improvement needs at the program and EPP levels.
  • Individual reports are provided (via email) to students, raters, and Student Teaching Services, with the opportunity to provide a response as desired.
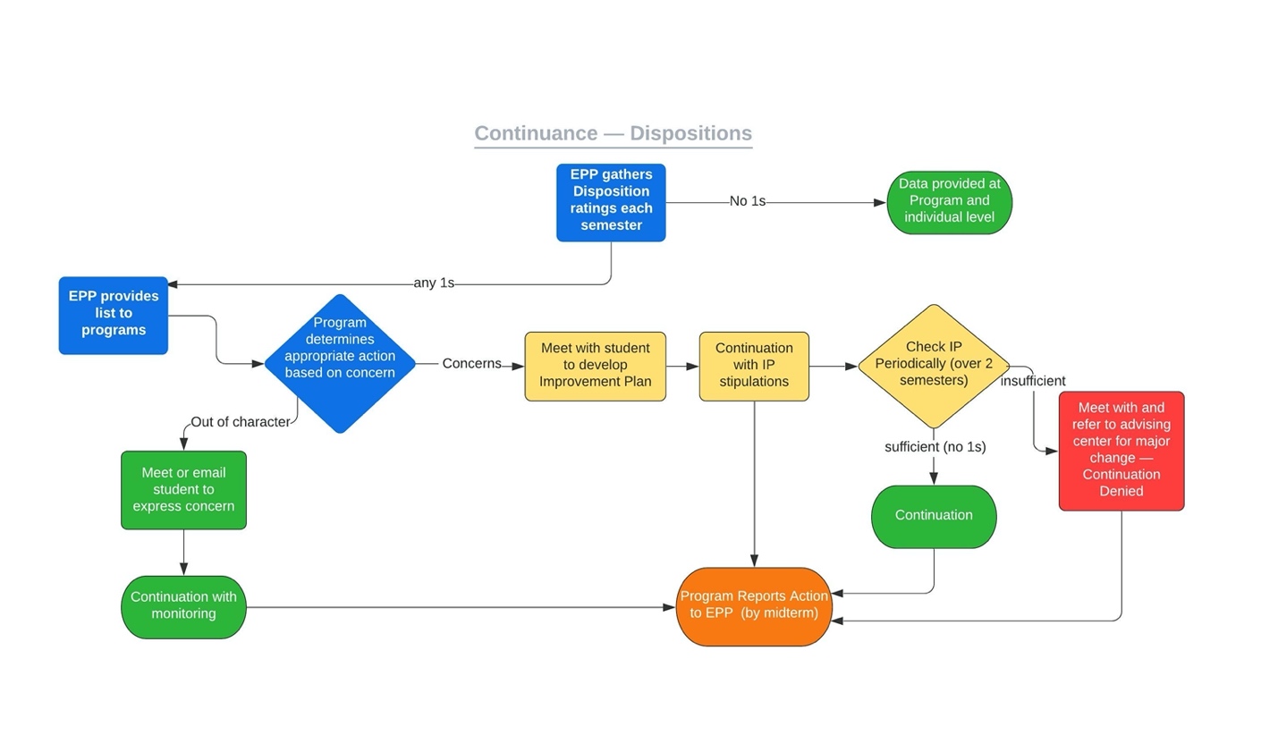
  • Any students receiving an unsatisfactory (1) rating on a summative Danielson rating will make a growth focused improvement plan.
    1. Faculty member creates growth focused plan with student.
    2. Plan is clear to student
    3. Plan is saved with the file name: StudentLastName_StudentFirstName_Program and emailed to program director who drops in the Teams->ECC->ImprovementPlans folder.
    4. When placed in the folder an email is sent to Student Teaching Services, EPP, and a record is created in an excel spreadsheet.
    5. Student strives to fulfill necessary growth outlined by the plan with identified support.
    6. At beginning of 2 nd semester following date of improvement plan the Office Assistant for the Dean of Teacher Preparation Programs sends reminder to Program directors for follow-up.
    7. Student meets with faculty member to determine if plan has been fulfilled.
      1. If plan is fulfilled, then student moves forward in program.
      2. If plan is not fulfilled, then student changes major.
    8. Faculty member updates Improvement plan in teams.

 -  Approved by ECC on 7/9/2020

Student Teaching Services Office

The purpose of the Student Teaching Services Office (STS) is to uplift each student as a disciple of Jesus Christ with eternal significance and potential. Through STS’s services and support, we aim to prepare our students for the crucial work that each will do in teaching today’s youth. STS provides teacher candidates, mentor teachers, university supervisors, area coordinators, and school principals with the necessary information and collaboration to make student teaching successful. STS manages the ED492 course (student teaching) which all education majors at Brigham Young University-Idaho need in order to meet requirements for graduation and an Idaho teaching license. Student teaching is the culminating experience or capstone of academic and professional training for Teacher Candidates. The public-school classroom is the laboratory where Teacher Candidates apply what they have learned about the principles and art of teaching. Student teaching allows Teacher Candidates to observe, assist and teach students under the direction of a mentor teacher in a public-school classroom.

The STS serves all Teacher Preparation Programs. The ECC has oversight of the STS. The STS collaborates with faculty from each of the ECC programs in an effort to provide professional field experiences for prospective teachers, which includes practicums and student teaching. STS representatives, school administrators, and BYUI faculty meet regularly to establish mutual goals of excellence in schools and in the preparation of future teachers. STS coordinates and manages all student teaching placements, background checks, student files and proof of performance records, and MOU contracts with partner districts. Additionally, STS tracks practicum experiences in schools to ensure particular schools are not over-utilized.

January 18, 2021

Certification Process (As performed by STS for each Teacher Candidate)

Prior to Student Teaching:

  • Track status of all exams required by the State of Idaho
  • Monitor coursework status
  • Collect Proof of Performance documents for major and minor content areas from Practicum instructors
  • Confirm completion of all required coursework and exams

During Student Teaching Semester:

  • Confirm personal and educational information for Certification Application
  • Collect (from Teacher Candidates)
    • 1 st and 2 nd page of Idaho Application
    • Receipt for ordering of electronic transcript (to be sent to graduate upon posting of degree)
    • Receipt for ordering of paper transcript (to be sent to STS upon posting of degree)
  • Collect, record and store Teacher Placement Files
    • Danielson Evaluation
    • Supervisor Letter of Recommendation
    • Mentor Teacher(s) Letter of Recommendation
    • Individual Professional Learning Plan (IPLP)
    • Praxis Exam(s) Report

Following Student Teaching Semester (in batches of 30 or less and in order of completion):

  • Collect and assemble Idaho Certification Application Packet for each Teacher Candidate Completer:
    • Application (pages 1 & 2)
    • Praxis report
    • Institutional Recommendation for the State of Idaho (from BYU-I)
    • Official BYU-Idaho Transcript (with degree posted)
  • Send Check Request to Accounting Office
    • $75 application fee is paid through STS funds
  • Receive approval for Check Request
  • Deliver completed certification packets to Accounting Office
  • Notify graduate(s) of Certification Packet status
  • Email Idaho Department of Education list of applicants by batch & date as completed and sent to Accounting Office
- 12/02/2020

Co-Teaching Model

The BYU-Idaho co-teaching model maximizes teaching opportunities for Teacher Candidates. The model is based on extensive research that demonstrates Teacher Candidates develop stronger teaching skills and dispositions and student learning is improved when student teaching occurs in a co-teaching model. The model is designed so the Teacher Candidate and mentor teacher work together with students, sharing the planning, organization, delivery and assessment of instruction, as well as physical space. The BYU-Idaho model is based on seven different co-teaching strategies that include: one teach, one observe; one teach, one assist; station teaching; parallel teaching; supplemental teaching; alternative teaching; and team teaching.

- Approved by ECC on 6/25/2020

Co-Planning Process

Co-planning occurs as mentor teachers and Teacher Candidates work together to identify lessons that will be co-taught and the co-teaching strategy that will best support students in meeting the goals and objectives of the lesson. Co-planning meetings are held regularly throughout the student teaching experience.

During co-planning, mentor teachers and Teacher Candidates identify the goals to be discussed during the co-planning meeting. Goals include planning for specific skills, strategies or techniques Teacher Candidates are working to perfect. Once the goals of the meeting have been established, the pair identifies the strategy or strategies that support attainment of the goal. They then discuss the topic(s) and/or skill(s) their students are working to master. With the Teacher Candidate goal, co-teaching strategies, and lesson skills firmly identified, the pair define the roles and responsibilities of each during co-teaching, classroom set-up, necessary materials and determine who has responsibility for the materials.

The focus of the co-planning meetings is to determine which co-teaching strategies will help the Teacher Candidate grow as a teacher and select the co-teaching strategies that will best facilitate both the Teacher Candidate’s skill development and student understanding of the identified concepts.

The mentor teacher and Teacher Candidate are responsible to develop their own lesson plans for specific lessons.

- Approved by ECC on 6/25/2020

Mentor Teacher 

Summary of Selection and Retention Process

When co-selecting mentor teachers, we hold to the following guidelines:

  • The Mentor Teacher has at least 3 years’ experience
  • The Mentor Teacher has a recommendation from the current Principal of the school where they work
  • The Mentor Teacher does not have a history of bad reviews from the BYUI Teacher Candidates.
  • Our partner principals give us a list of mentor teachers that they recommend, and the Area Coordinator and the principal finalize the placement lists, trying to best match up the best compliment of skill sets and personalities between the Mentor Teachers and the Teacher Candidates.

Mentor Teachers are retained based on the following:

  • Positive feedback given from the Teacher Candidate Survey given at the end of each semester.
  • Positive feedback from the Supervisor Survey given at the end of each semester.
  • Positive feedback (informal) from the Principal and/or the Area Coordinator.
  • When it is determined to NOT retain a Mentor Teacher for future semesters, the Area Coordinator and/or the Principal communicates that to each other. The Area Coordinator keeps a log of mentor teachers to not use in upcoming semesters and checks current placements against that log.

Details of Selection and Retention Process

Mentor teachers are identified master teachers qualified to mentor a Teacher Candidate as part of a teacher preparation training program. Mentor teachers must be experienced and highly competent teachers, but also have the skills and knowledge to help others learn to be effective teachers. They must be good at mentoring other adults. Listed below are criteria that should be used as administrators select mentor teachers:

  1. Possess the level of academic preparation recommended for the teaching position they occupy.
  2. Possess full certification and teach in the major content area of their preparation (are highly qualified). Teacher Candidates they mentor will be certifying in similar content area.
  3. Have a minimum of three years teaching experience.
  4. Recommended as a mentor teacher by the school administrator.
  5. Show evidence of mentor qualities including personal experience with adult learners, respect for and from peers, and knowledge of developmental sequences and processes.
  6. Willingly schedule the time to give one-on-one mentoring of Teacher Candidates.
  7. Complete initial and on-going training on how to observe, evaluate, and mentor others, either from BYU-Idaho or through state initiative.
  8. Build trust, rapport, and communication with Teacher Candidates, the University Supervisor, and other stakeholders.
  9. Is recognized as being innovative and using best practices in assessment, instruction, and professionalism.
  10. Effectively collaborate with grade level team members, school administration, staff, and parents.
  11. Demonstrate the value of professional learning communities (PLC) to Teacher Candidates through their participation.

Mentor Teachers are the cornerstones of the Student Teaching experience. As certified and experienced teachers, they guide and mentor the Teacher Candidates on a day-to-day basis, assign duties and responsibilities to them, and, with the University supervisor, monitor the Teacher Candidate’s progress providing continual feedback.

Mentor teachers are governed by a contract signed by the school district and the University. By accepting a Teacher Candidate, the mentor teacher assumes the responsibility to mentor and coach someone who will soon be teaching in a public school. This role will require a new dimension of planning, teaching another adult, and hard work. Mentor teachers frequently become the most significant influence in the development of a competent and qualified teacher. Thus, it becomes critical that they give honest, frank feedback on a daily basis to the Teacher Candidates. A mentor teacher serves as a coach and support to the Teacher Candidate.

A trusting and open relationship is key to the mentorship process. Mentor teachers will not be asked to conduct formal observation of the Teacher Candidates, however, a mentor will be asked to give formal feedback to the supervisor regarding the Teacher Candidate’s skill and disposition. Typically, this feedback will be collected 2 times during the semester. Mentors collaborate with the Teacher Candidates by assessing strengths and weaknesses and providing constructive, accurate and timely feedback with the common goal of professional growth and development. Mentor teachers’ input will be critical as they provide to the supervisors feedback regarding their Teacher Candidates.

Evaluation of Mentor Teachers

In the event that a supervisor or Area Coordinator feel a candidate is not in a good situation with a mentor, they can propose to a Director in Student Teaching Services that a change me made. After careful consideration, including a visit with the school administrator, a move to a different mentor could be made in an effort to ensure that a candidate has the best experience possible during student teaching.

Candidates have the opportunity to share concerns in regards to mentor teachers at any time during the semester, and give formal feedback on the Exit Survey at the conclusion of Student Teaching. Student Teaching Services carefully evaluates this feedback and consults with Area Coordinators to determine whether or not a particular mentor may be used in the future, or if it is in the best interest of our candidates and programs to not use that mentor again in future semesters.

January 18, 2021

Mileage Reimbursement Policy

Mileage Reimbursement Policies and Procedures for Education

October 2018

Principles:

  • Funds for our programs come largely from tithing dollars and thus need to be spent wisely and frugally so as to honor the sacredness of those funds.
  • Faculty and staff should be fairly reimbursed for legitimate expenses they incur as part of their official duties at BYU-Idaho.
  • We need to comply with IRS guidelines to be fully honest.

Policies and Procedures:

  • Faculty and staff doing teaching observations are reimbursed at the full federal mileage rate for trips under 100 miles (for trips over 100 miles, it’s cheaper to check out a university vehicle so choosing to use a personal vehicle in such situations would be reimbursed at the half-rate as outlined by our general University travel policy).
  • IRS guidelines indicate that you cannot be reimbursed for commuting miles from your home to your workplace.
  • If you travel directly from your home to a school for an observation, you cannot be reimbursed for any mileage until you have traveled more than the distance from your home to BYU-I.
    • If an adjunct faculty member never really comes to campus/Rexburg, then their place of business is their home and s/he can claim mileage from their home to a school for supervision (for example, an adjunct employee who lives in I.F. and doesn’t come to Rexburg or BYU-I for their supervision sites). However, an adjunct faculty who lives outside of Rexburg who drives to the Rexburg area to do supervision is considered as commuting to Rexburg/BYUI and could not claim those miles but could claim miles between schools once in Rexburg.
  • Whenever possible, we should double up on visits to observe students at the same or nearby schools to avoid multiple trips.
  • Trips claimed for reimbursement should be limited to necessary trips rather than optional trips to visit a student.
  • IRS guidelines indicate that you cannot be reimbursed for a trip whose primary purpose is something other than work-related. (For example, your primary purpose in going to Idaho Falls is to shop at Sam’s Club but you stop by for a school visit while you are there).
  • Reimbursement requests will be periodically reviewed to ensure adherence to these policies and procedures.
    • Approved by ECC on 6/25/2020

Practicum Experiences

Although no minimum number of hours are required in the schools prior to student teaching, programs are encouraged to maximize the contact hours and teaching opportunities that candidates have prior to student teaching. If a practicum will be the final practicum for a candidate in a content area (such as if the student is working on a minor in the area), that practicum must have teaching experiences for the candidate with a Summative Danielson observation. This is required by the state in order for that candidate to show “proof of performance” in the content area and grade range of the endorsement.

January 20, 2021

In the event that programs need additional schools for practicum placements, the faculty member over the particular practicum would contact Student Teaching Services. STS considers where practicum students and student teaching students are already placed for other content areas to ensure that schools will not be overloaded by additional requests. STS then reaches out to the school administrator to request permission for BYUI faculty to work with a particular content area within a school. Once the principal has given STS a green light to proceed, then the faculty may work directly with mentors to coordinate the details of the placements. 

If a faculty member is desiring to place practicum students in a non-partner district, then STS would need to have an initial conversation at the district level to put things into motion. After permission is obtained at that level, then the same procedure listed above would ensue.

*Note: The Teacher Education Department has the following internal processes apart from the EPP-level processes listed above.

Teacher Education faculty members take their request to the program lead. The lead shares the request at the weekly leadership meeting.  This allows them to look at the request to see if the practicum request will impact another practicum in their department or if another program has a concern.  The chair has the responsibility for working directly with STS.  The chair may assign this step to the program lead.  Teacher Education follows the direction given by STS before reaching out or making any contact with a district or school.  

-         Approved by ECC on 3/24/2021

Praxis

Candidates must pass all of their relevant Praxis exams by mid-semester of the semester before student teaching. Candidates are encouraged to take their required Praxis exams prior to the beginning of their senior year (2 semesters before they begin student teaching). This allows for time to retake any exams that are not passed initially. In some cases, Praxis exams are only offered once or twice a semester.

Those who have not passed their Praxis exams by the deadline should plan to complete their student teaching in a subsequent semester. Those with extenuating circumstances can complete a petition with the Dean of Teacher Preparation Programs (see Petition to Student Teach without Having Met the Requirements ).

January 20, 2021

Student Teaching

Fingerprinting and Background Checks

All background checks must be cleared prior to the start of student teaching. Regardless of where a candidate completes their student teaching experience or what education major they have, a background check will still be required.

Background checks (fingerprinting) can be completed in the Student Teaching Services Office (HIN 325) or at any other approved fingerprinting stations (Police Departments). Candidates must bring with them a government-issued ID (Driver's license, state-issued photo ID, passport, military ID with photo, etc.). Candidates who will be student teaching in Arizona, Nevada, or Utah may be asked to compete and mail a fingerprinting card up to 12 weeks prior to starting their student teaching.

- Approved by ECC 12/3/2020

Literacy Exams

Educator Preparation Programs in Idaho must meet the State specific requirements including the Idaho Comprehensive Literacy Standards ( https://www.sde.idaho.gov/cert-psc/psc/standards.html ). BYU-Idaho has chosen to show that its candidates meet these Comprehensive Literacy Standards through the use of the four assessments developed by the Idaho Higher Education Partnership (IHELP).  IHELP also worked to establish adequate reliability and validity for the assessments.

Candidates take these assessments as part of their comprehensive literacy coursework. As of Fall 2020, Candidates must pass these exams with a 70% or higher score. Elementary Education, Early Childhood/Special Education (ECSE), and Special Education K-12 (SPED) teacher candidates must pass the assessments for Standards 1 – 4. Secondary Education teacher candidates must pass the assessments for Standards 2 and 4. ECSE and SPED candidates whose catalog year did not require them to take all the comprehensive literacy classes will need to take and pass all the four literacy exams. This is the only way we have to show that they meet the standards without them taking the class.

January 2021

Memorandum of Understanding (MOU)

A written agreement between BYU-Idaho and Partner Districts to provide students with a teaching field experience. This MOU outlines a cooperative education program between the University and the District in which the District provides supervision, facilities, and instruction to help BYU-Idaho candidates acquire the skills and knowledge needed to become professional teachers. The MOU lays out pertinent definitions, District and University expectations, and some miscellaneous provisions such as FERPA.  The MOU may be terminated by either party for any reason upon written notice to the other party.

P rocess for Initiating a MOU: The Student Teaching Services Office (STS) reviews the MOU document, and sends it to BYUI attorney for review and approval. Once the MOU is approved, STS sends the document to the district where a new partnership is being developed. A District official signs the document and returns it to the STS. STS acquires a signature from the Dean of Teacher Prep Programs and from the Academic Vice President. STS then sends a completed and signed copy of the MOU back to the partner District.

MOU Revisions: MOU’s can be revised at any time when needed if the District and BYUI are both in agreement. If the personnel who signed the MOU (either from BYUI or the District) change positions, the MOU should be updated with current signatures from persons in current leadership positions.

- Approved by ECC 12/3/2020

Paid Internships - See Alternate Route to Certification

Partner School/District for Student Teaching

Definition: A school and/or district which has entered into an agreement with BYU-Idaho. Partner districts were created to increase the quality of the student teaching experience. This agreement includes BYU-I placing multiple Teacher Candidates each semester and the district agreeing to use a collaborative co-teaching, co-planning, and co-assessing model to facilitate learning.

Representatives from some of the partner school/districts and BYU-Idaho come together once a year in an Advisory Council with the purpose of assessing our current practices and procedures. The Advisory Council is composed of Partner school/district administration, mentor teachers, BYU-Idaho supervisors, Area Coordinators, current BYU-Idaho students and Student Teaching Services Officers.

Principles and Guidelines:

  • The primary mission of BYU-I is to develop disciples of Jesus Christ. As such, BYU-I works to establish partnerships in areas where candidates can grow as disciples of Jesus Christ. Namely, we look for areas where there is a temple close by, where there is a strong Institute of Religion program and where there are sufficient numbers of young single adults to provide adequate social activities.
  • Must have University Supervisors that are hired and living in that area. The Supervisors must have completed their proficiency certificate in the Charlotte Danielson’s Framework for Teaching.
  • Each partner school/district commits to improving their practice, innovate, and provide the highest quality experience to their students and our BYUI teaching candidates.
  • In conjunction with STS and Area Coordinators, district officials will interview and co-select which candidates will come to their districts to student teach.
  • Districts will collect and share pertinent data with BYUI for program assessment and professional development.
  • Mentor Teachers commit to co-teach, co-assess, co-plan, and collaborate with BYUI teacher candidates.

Our Partner District Locations:

  • Local (Madison, Sugar Salem, South Fremont, Rigby, Bonneville, and Idaho Falls School Districts)
  • Boise, ID (Caldwell School District)
  • Ogden, Utah (Weber School District)
  • Salt Lake City, Utah (Jordan and Granite School Districts)
  • Las Vegas, Nevada (Clark County School District)
  • Mesa, Arizona (Mesa School District)

Petition to Student Teach without Having Met the Requirements (Passing the Praxis, Passing all Coursework, etc.)

Candidates must pass all of their coursework and all required exams prior to being allowed to student teach. The State of Idaho highly recommends that candidates pass the Praxis exam(s) prior to student teaching to ensure that student teachers have a high level of content knowledge. BYU-Idaho honors this requirement and holds candidates to this standard with rare exceptions.

Candidates who have not met the requirements but have exceptional circumstances may complete a petition ( available from Student Teaching Services) to student teach. The petition must include: (1) an explanation of extenuating circumstances, (2) the reason why waiting an additional semester is problematic, and (3) in the case of not having passed the Praxis, the history of attempted Praxis exams, the scores and how far they were from the passing cut-score.

Once a completed form is received from the Student Teaching Services Office, the form is routed to the Office Assistant for the Dean of Teacher Preparation Programs who ensures the form is complete and contacts the candidate’s practicum supervisors and program lead to ascertain and record if there are any concerns with regard to the candidate’s teaching ability, his/her content knowledge or his/her professional dispositions.

Once complete, the form is forwarded to the Dean of Teacher Preparation Programs. For petitions related to coursework not yet completed, the dean ensures that the program has no concerns with the candidate moving forward without the class(es) in question.

For concerns related to missing Praxis exams, the dean takes into account how many points the candidate is away from passing, whether the deficient test is in the area of the candidate’s major or minor area of study, if there are any concerns from the program area or supervisors, and the merit of the exceptional circumstances. In this, the dean must ensure that Idaho P-12 students are served by competent student teachers, that any exceptions to policy are justifiable to the State, and that candidates with exceptional circumstances are served in a compassionate and reasonable way.

If there are no extenuating circumstances, the petition is typically denied. If the deficiency is only in their minor area and is less than 3 points away, the petition is usually approved. If there are concerns from the program or practicum supervisors, the petition is typically denied. Even if the program has no concerns about the student and the student does indeed have extenuating circumstances, the petition is still typically denied if the deficit is in the major area and is more than a few points from the cut-score.

- 11/9/2020

Potential Concerns with Student Teaching Candidates:  Communication between STS and programs

As soon as the list of candidates who will be interviewing for student teaching positions is complete, the Student Teaching Services Office (STS) sends a copy of the list to individual program leads. Programs then review the list and if they have concerns about any candidate on the list, they should inform STS regarding the nature of the concern. If the nature of the concern is related to the candidate’s ability to interview well, the program should refer the candidate to the Interview Practice Center in Career Services ( https://www.byui.edu/career/preparation/interview-skills) to maximize the success of the candidate during the interviews. If the concern is regarding the candidate’s ability to pass current classes and move on to student teaching, the program informs STS so they can make contingency plans should the candidate not qualify for student teaching that semester. If there are concerns regarding other areas that may affect the success of the candidate during student teaching, the program informs STS of the nature of the concern so they can be mindful in selecting a mentor teacher for the candidate.

Potential Concerns Workflow
- 11/9/2020

Removing a Candidate from Student Teaching

The goal of the Student Teaching Services Office is to create the opportunity for success in student teaching for each Teacher Candidate. However, despite the best efforts of all involved, it is understood that occasionally some Teacher Candidates may not be prepared for the total responsibilities they must assume as a classroom teacher. Attempts to assist a struggling Teacher Candidate might include the use of additional observations, followed by a reflective conference with one or more supervisors, or other measures deemed appropriate for the given circumstances. If, after reasonable attempts to assist a Teacher Candidate who is experiencing significant problems in the classroom, the Teacher Candidate’s performance continues to be unsatisfactory as measured against the department, University, or state performance standards, the University is obligated to remove the Teacher Candidate from student teaching.

The following are some of the reasons for removal from student teaching:

  • Unsatisfactory performance such as receiving 1’s in an area of the Danielson Framework for teaching. Problems with applying pedagogy or content knowledge during student teaching may result in remediation. This may include asking a Teacher Candidate to return to campus for remedial work or advising the candidate into a major better suited to their abilities.
  • Violating BYU-Idaho Honor Code and/or BYU-Idaho Dress and Grooming Standards policy.
  • Violating policies of the school district.
  • Any form of physical contact with a student done for the express purpose of correcting and/or punishing them. This includes, but is not necessarily limited to, spanking, hitting, throwing objects at the student, grabbing, pinching, pulling hair, shaking, and/or shoving.
  • Other forms of abuse considered serious enough to result in removal include, but are not limited to, psychological abuse, including teasing, ridiculing, and/or other acts that result in humiliation or loss of self-esteem; sexual harassment; and illegal discrimination based on race, gender, national origin or ethnicity.
  • Any violation of state or federal laws (i.e. Code of Ethics).
  • Other unprofessional behavior.

The above decisions will be finalized by one of the Student Teaching Services Office Directors through consultation with the mentor teacher, supervisor, school administrator and program director/secondary education content representative. Any decision made by a Student Teaching Services Director can be appealed to the Dean of Teacher Preparation Programs. Procedures for removal are clearly outlined in the Student Teaching Policy and Procedure Manual.

*Mentor teachers and principals have the right to request a Teacher Candidate’s removal from student teaching.

If a candidate withdraws from the current semester’s course(s), there is no guarantee that the candidate will be able to complete their field experience at a later time. The student may need to reapply and go through the same procedural process as a student who was removed from their field experience.

January 18, 2021

Requests for Student Teaching Placement in a Specific Partner Area

Candidates have the opportunity to fill out a request form if they feel they have a particular need to be placed specifically in one of the approved partner areas. This is not limited to just the local area, but is available for students who may have living arrangements or other circumstances that would require them to be placed in a particular distant site.

These requests are accepted near the beginning of the semester in which a candidate is hoping to interview for a placement. The requests are reviewed by the Directors of Student Teaching Services in conjunction with Area Coordinators. It is important to consider the availability of the content in the area in which the candidate is requesting placement. Extenuating circumstances are taken into account during this review, and students are notified whether their request can be granted or whether it is denied. If the content is available and there is a qualified mentor to host the candidate, then the request can be accommodated. If not, the candidate needs to consider other options for placement within that semester or defer to a later semester.

January 18, 2021

Special Placements

Our policy is that we do not allow student teaching placements outside of our partner districts in Idaho, Utah, Mesa, Arizona and Las Vegas, Nevada. We believe that candidates are best served in a partner district where we have: trained supervisors who have been certified in the Danielson Framework for Teaching; cohort groups; an area coordinator; an area that has been vetted in terms YSA population, a close temple, etc; a mentor teacher whom we’ve trained in our co-teaching model; and an established memorandum of understanding with the district and where we have worked with the schools to select good mentor teachers.

If a candidate requests a special placement, the Student Teaching Services Office will work with the candidate to explore how s/he could make one of our partner districts work for them. In this process, if it becomes apparent that the candidate truly has some exceptional circumstances, the STS directors and the Dean of Teacher Preparation Programs will meet to discuss the appropriateness and the feasibility of granting an exception.

January 18, 2021

Starting Semesters Early or Finishing Late

In Fall semester, student teaching experiences generally begin the day after Labor Day and end the Friday before graduation. When possible, however, we encourage student teachers to begin their teaching experience as a volunteer when their placement school begins their academic year. This provides the student teacher the best opportunity to learn from a mentor teacher how to set up a classroom and management system from day 1.  Regardless of when a student teacher begins, the end date remains the same.

Unique circumstances may necessitate a student teacher starting or finishing their teaching experience before or after the semester.  For example, a pregnant student could be accommodated so as to finish her student teaching experience after the end of the semester. These circumstances are approved on a case-by-case basis with the Student Teaching Services Office. Beginning a semester early or ending late may have financial aid ramifications as listed below.

The Financial Aid office at BYU-I sent this letter on Dec. 16, 2020 to the Dean of Teacher Preparation Programs:

Upon review of the Department of Education regulations and discussions with colleagues at National Association of Student Financial Aid Administrators (NASFAA), we’ve determined that student teaching and internships starting and ending outside of the standard term may be accommodated. However, please be aware of some guidelines below:

  • Flexibilities are allowed when the experience is outside of the control of the university.
  • Program/major must require ALL students to complete student teaching (if education) or an internship experience (for other majors) to qualify for this flexibility.
  • Credit hours associated with practicum must be associated with the term in which most of the training occurs, even if starting and ending dates do not exactly align with term dates and/or overlap with another term.
    • Please keep in mind that students with a T grade will not receive future disbursements until the T grade is resolved.
  • Financial aid cannot be disbursed until the start of the term for which the term the course is registered.
  • Financial aid will not be released until prior semester grades are received.

Student Teaching Interview Process

In order to create more of a co-selection process between BYU-I, partner districts and candidates, student teaching candidates participate in an interview day. Representatives from our various partner districts are present on campus for an evening “meet and greet” where candidates can browse the various districts and ask questions about the district, job prospects, etc.

The following day, candidates interview with several districts in which they have interest. Districts rate each candidate. At the end of the day, candidates rate their preferences of student teaching sites and districts rate which interviewees they would like to come to their school.

The following day, the Student Teaching Services Office and the Area Coordinators meet in a “Draft” process. In this meeting, the ratings from candidates, the districts as well as the needs and vacancies of the various districts are all taken into account and student placements are finalized.

Although not perfect, this process attempts to incorporate the needs and desires of all stakeholders in the process.

Tech Exam

Changes to Technology Exam Requirements

Fall 2020 Student Teaching requirements –

Students who will be doing their student teaching Fall 2020 who have already taken the old TCA exams are not required to be certified in one of the products below. It is, however, recommended that you obtain one of these certifications. Students who are student teaching in Fall 2020 who have taken some but not all of the TCA exams and who are able to finish taking those exams in Rexburg, can choose to complete those exams by July 15, 2020, or become certified in one of the new options. Students who have not yet completed any of the TCA exams are required to certify in one of the new programs by July 15, 2020.

Winter 2021 Student Teaching and Beyond –

Students will be required to complete one of the certifications below.

When students complete one of these certifications, they should submit, either electronically or in hard copy, the certificate of completion to the Student Teaching Services Office.

Google Certification Level 1 -  https://teachercenter.withgoogle.com/certification

Apple Teacher Certification (6 badges) -  https://www.apple.com/education/apple-teacher/

Microsoft Certified Educator -  https://docs.microsoft.com/en-us/learn/certifications/microsoft-certified-educator?wt.mc_id=learningredirect_certs-web-wwl

 

COMPARISON OF OPTIONS

 

Microsoft

Google

Apple

Length/ Coverage

•       80 hrs. Study

•       8 courses

•       Office Suite

•       OneNote

•       Skype

•       Use in classroom

•        10-12 hour study

•        2 levels

•        Google Docs and Apps

•        Use in classroom

•        Minimum 16 hrs.

•        75 skills/lessons

•        “Office suite”

•        Apple devices

•        Use in classroom

Cost

•       $127

•       Some coursework is free

•       Cert. does not exp.

•        Level 1 = $10

•        Level 2 = $25

•        Cert. only good for 3 years (renew if you want to)

•        Free

•        Certification does not expire

Exam/

Location

•       90 minute exam

•       Certified center

•       Virtual badge & certificate

•        2-3 hours

•        Taken at home

•        Virtual badge

•        8 quizzes

•        Taken at home

•        Virtual badge

PROS & CONS OF EACH

 

Microsoft

Google

Apple

Pros

•        Mapped/aligned with 21st Century Learning Design framework

•        Additional levels post-cert

•        Most commonly used OS/Office

•        Mapped to ISTE

•        Covers most variety of tools

•        Currently lots of schools integrating Google Classroom

•        Low cost

•        Mapped to ISTE standards

•        Free

•        Access to lesson resources/field trips

•        Additional levels post-cert

Cons

•     Closest exam center is Mountain Home, ID

•     High cost and longest amount of time required

•        Certification only good for 3 years (no need to recertify unless you want to)

 

•    More limited in scope and application

- Approved by ECC on 6/25/2020

QUALITY ASSURANCE SYSTEM

Accreditation

BYU-Idaho Teacher Preparation Programs (TPP) meet the State of Idaho requirements for accreditation. This includes meeting the IDAPA Code the  State Standards for Initial Certification of Professional Personnel as well as the AAQEP standards (see also the AAQEP section of this handbook).

The Dean of TPP oversees accreditation efforts and is the liaison with the State. The Dean works with the Associate Dean as well as the Assessment Coordinator within the Office of Institutional Research to accomplish this work including: Annual state and AAQEP reports, Title II reports, and preparations for any State accreditation visits.

11/9/2020

Advisory Council

The Advisory Council meets each Fall semester for a 1-day event. The responsibilities of the committee members at this meeting are to:  

  • review our overall education program 
  • review our program outcomes 
  • review data on our candidates and programs  
  • review our curriculum, classes, assessments, policies, procedures, partnerships, and quality assurance systems 
  • help to establish assessments 
  • provide input on how to improve our education program in each of these areas 

The recommendations from the committee are assigned to taskforces made up of members of the ECC and other education faculty. Once the taskforces complete their work and present their recommendations to the Education Coordinating Council, the recommendations are included in our  Decision Tracking Tool  .

Make-up

The council is composed of various stakeholders and typically includes: area superintendents, principals, area coordinators, mentor teachers, alumni, current candidates and the current student Education Society President.

The 2020 advisory council included:  

Superintendent - Wyatt Bentley, Human Resource Administrator, Jordan School District
Principals -
Ken Marlowe – Discovery Elementary
Michael Bone – Burton Elementary
Area Coordinator - Sue Cottle
Mentor Teachers -
Mikaylee Krebs – Joel P. Jensen Middle School
Omar Ponce, Rigby Middle School
Alumni - Kyle Johnson – West Jefferson School District
Teacher Candidate - Cayli van Thiel Berghuys - Math  Education
Education Society - Danie Turner (President)
 


January 2021

AAQEP  – Plan to meet standards

AAQEP Annual Report

The Annual report required by AAQEP contains 2 parts, The first part is publicly available regarding performance and candidate achievement data and consists of the following sections:

1. Overview and Context - A brief narrative of our institution and mission.
2. Enrollment and Completion Data - A program specification table listing all our programs and the numbers of canidates that are enrolled in or have completed each program in the previous year. It also includes any programmatic changes.
3. Program Performance Indicators - Indicators may change from year to year but include certification rates, completion rates, Praxis exam passing rates, data and analysis of data from completers and employers,  and employment rates.
4. Candidate Academic Performance Indicators - Selected measures of candidate performance in comparison to our expectations.
5. Self-Assessment and Continuous Growth and Improvement - progress and action plans in relation to AAQEP standards and findings from previous accreditation review.

The second part of the annual report is a record of self assessment and growth and is not required to be publicly available.

6. Self-Assessment and Continuous Growth and Improvement - Report on Strengths, needs, and goals in relation to the AAQEP standards.
7. Evidence related to AAQEP-Identified Concerns or Conditions - This section reports on actions taken to address any concerns or conditions found in the most recent accreditation decision.
8. Anticipated growth and Development - Description of any projected improvements, innovations, or new program developments.
9. Regulatory Changes - Report of any new or changes in regulatory requirements and the changes those will require.
10. Sign Off - A summary statement from the dean 

Annual reports are submitted between October 1 and December 31 beginning the calendar year following the initial AAQEP accreditation, which is planned for Fall 2023, so the first year it will be required is 2024.

For more details regarding how BYU-Idaho meets AAQEP standards, see Quality Assurance System and Data Distribution .

June 2022

Quality Assurance System and Data Distribution

Data related to knowledge, performance, and dispositions is gathered, organized, and visualized at the EPP and provided to programs to inform the continuous improvement process. The system is available for review on the EPP PowerBI dashboard.

Recruitment/Admissions/Selectivity/Continuance in Teacher Preparation Program (Becoming a Candidate)

Office of Teacher Preparation Programs

EPP and Program Recruitment

Recruitment for the Educator Preparation Programs (EPP) at BYU-Idaho begins with the University recruitment activities, including recruiting events across the country, and continues through EPP and individual program efforts that are documented in the recruitment plans and updated in the Annual Program Status Update. 

Potential students begin their application and select majors in which they are interested. The EPP reaches out via email to each student expressing interest in studying education (email from the Associate Dean for Teacher Preparation Programs). The correspondence invites the potential student to visit the EPP website and explore the available education majors and requirements of the education programs. The website provides information on the education programs and contact information for each program.

Once students accept their offer to attend BYU-Idaho, select an education major, and determine a starting date, the EPP reaches out again to invite the student to review the program standards and requirements and use the graduation planner in iPlan to create a plan for at least their first few semesters. Programs are also encouraged to reach out to the incoming students to help ensure the first semester is positive and productive.

These procedures are incorporated into the EPP and each program’s recruitment plan. Recruitment plans address each of the following:

  • An understanding of the mission of the University and how our programs serve that mission.
  • The needs in the field. (Is there a shortage or an overage of teachers in the discipline? Citing sources that help us understand the needs. Sources should include national trends, state job openings, and partner district needs (job postings)).
  • Current students in our programs and desired targets for future students (number, demographics, academic quality, and dispositional preparedness).
  • An annual process for recruitment that includes:
    • gathering data (what data will be gathered as part of the recruitment process)
    • reviewing data (what has been learned from the data previously gathered)
    • making decisions regarding needs of the program based on data
    • action plans for addressing those needs (plans to achieve desired results)
  • Overall, programs are developing a system for ensuring recruitment of appropriate volume, diversity, and quality of candidates to meet the needs of the profession, and this is the goal of a recruitment plan.

Possible Ideas for Recruitment activities:

  1. Conduct a needs assessment with our partner school districts regarding position shortages or over-supply.
  2. Train faculty and advisors regarding the many misconceptions about teaching using the resource getthefactsout.org (this resource is focused on STEM education fields. Bryan Piper was involved in the development of this resource during his sabbatical).
  3. Use the resources available at getthefactsout.org with students.
  4. Provide training to all advising centers with regards to what it means to be a teacher.
  5. From Advisory Council: Help students understand why they should go into teaching. It is about having a positive impact on the next generation.  If they want to be like Christ then that is why they should want to be a teacher.
  6. Have a segment or booth at Dare to Declare- Contact Dean of Interdisciplinary Studies
  7. Present at GS 100 Career Exploration course every block- could create a short video to add to online sections.
  8. Have a booth at the Career Fair every October and February- Maybe have teachers currently in the field or school districts recruiting.
  9. Outreach to all campus students through email by inviting them to join the ED Society and learn about majors and careers in teaching.
  10. Outreach to Pathway students in their last semester before they matriculate to BYU-Idaho, and present the need for more teachers. We could also include information on the getthefactsout.org.
  11. Outreach to students in content major areas that are currently not declared education majors and let them know about the option of teaching or the Post Bach Teacher Cert program.
  12. Education and Human Development Advising has a Twitter, Instagram and Facebook page we could post Ed Society info, getthefactsout.org website, and spotlight teachers in the industry.
  13. The advisory council (2019) suggested a general education class that is open to all students since teaching is done in all professions. The Ed 361, Principles of Teaching. We felt Ed 200 may be a better choice. Currently these courses are only available to education majors, so it is difficult to see how they can be used for recruiting. 
  14. Could Ed 200 be a GE course? It could then be used as a tool to recruit majors by presenting in class at ED 200 courses. We could create a short video to add to online sections.
  15. Visit high schools and start recruiting there. (Work with Benjamin Hyde from the admissions office regarding any information we’d like to provide as part of University recruiting visits).
  16. Examine how the Post Bachelors certification opportunities can be coordinated and utilized as a recruiting tool.
  17. Could all Education programs be supported by the same advising center? Could they develop the level of expertise needed for all the various secondary disciplines?
  18. Target spouses of military members. FCS Ed have been reached out to by the military to help them promote teaching(education) as a profession for military spouses. They have scholarships and funding for military spouses to become teachers. Could we work with the ROTC and help spouses understand the opportunities teaching provides.

Major Declaration

  • Upon admission to the University, students can declare their major in an education program.

Freshman & Sophomore years

  • Students are supported in becoming future educators through early education core classes, early program content courses and clinical experiences, and Teacher Education Society activities.
  • During the first two years at BYU-Idaho, students are required to maintain a 2.5 GPA and satisfactory professional dispositions.

Admittance

  • Junior year students transition to one of the following statuses of teacher candidates:
    • Teacher Candidate: Earned 60 credits with at least a 2.5 GPA, satisfactory disposition ratings.
    • Provisional Teacher Candidate: Earned 60 credits with active improvement plan (gpa or dispositions).
    • Ineligible Teacher Candidate: GPA below 2.5 after the improvement plan has expired, poor dispositions, or unsatisfactory writing assessment. Student must work with academic advising to change their major to a non-education major.

Junior & Senior years

  • Teaching candidates are supported in becoming future educators through additional education core classes, program content courses, methods courses, clinical experiences, and education society activities.
  • As a teaching candidate, students must maintain passing grades in all program and education courses, pass required praxis exams, maintain satisfactory disposition ratings, and achieve satisfactory performance ratings in clinical experience (Danielson ratings) to qualify to student teach.

Student teaching

  • Student teaching is arranged and supported through the Student Teaching Services Office. Working closely with partner districts and schools, student teachers are interviewed, assignments made and qualified mentor teachers are selected. Certified supervisors work with student teachers and school personnel to provide support and evaluation of student teachers.
  • As a student teacher, candidates must achieve satisfactory disposition and Danielson ratings in all subdomains, satisfactorily develop and implement the required unit, and complete all certification requirements.

Graduation & Licensure

  • Upon graduation and fulfillment of all certification requirements, The Student Teaching Services Office compiles applications and submits applications and fees to the state with the Institutional Recommendation.

Dispositions

At BYU-Idaho we have developed procedures to help facilitate the selectivity, development, and assessment of candidate dispositions throughout the program. We aim to help students develop the necessary dispositions for teaching. The dispositions rubric outlines key dispositions students need to continually develop as they prepare to become teachers. If a student receives an unacceptable rating in any of the disposition categories, a plan will be developed to ensure the student understands what is needed to improve or the student will select another major. If the student does not make significant progress with their plan in the subsequent 30 credits after creating a plan, then the student will be ineligible to student teach and will need to change majors to graduate.

Semester Procedures

The dispositions rubric was designed as a tool for growth. Early core and program classes were selected to ensure we have an assessment early in the program, so if there are any issues, they can be addressed with the individual student. Methods and clinical experience classes were selected to ensure that the professional dispositions are being developed in support of teacher effectiveness. Assessment of dispositions at the conclusion of student teaching provide a measure of the development of those dispositions at the conclusion of the program. BYU-Idaho also participates in the annual completer and alumni surveys with other Idaho EPPs that is administered by Boise State to gather data that includes professional dispositions of our completers.

  • Each semester the designated classes are surveyed using the rubric and the survey tool (survey conducted in the last few weeks of each semester).
  • At the conclusion of the semester, the Associate Dean for Teacher Preparation Programs follows-up with all faculty and supervisors with missing ratings to make sure they are all completed.
  • Data is gathered and presented in the dispositions dashboard, where programs can access the historical disposition ratings including any teacher comments. The dashboard can be used by programs to look at program specific disposition data as well as individual student disposition data.
  • A report of unsatisfactory disposition ratings in conjunction with low GPAs is provided to programs for their action.

Policies for Tracking Low Dispositions Scores

Each semester, by the second Friday of the semester, programs are provided a list of any students who received unacceptable disposition ratings. (Associate dean works with administrative assistant to put together the GPA and low disposition lists.) Programs follow-up with each student who received low disposition ratings and report action taken back to EPP by midterm (using spreadsheet in Teams).

Potential Concerns Workflow

List will be updated each semester and posted in teams so directors will be able to see the history and know if a student is showing up repeatedly on the list and what action has been taken previously.

GPA

The continuance process for education majors requires a minimum GPA of 2.5 to continue beyond 60 credits and become a teaching candidate. To support students in achieving this standard, GPA checks are made once a student reaches 30 credits and every semester thereafter until the student exceeds 60 credits.

Semester Procedures

Each semester the office assistant for the office for Teacher Preparation Programs checks the GPA for all students with 30 to 90 credits (“GPA Credits”, not “Attempted” or “Earned” credits). Students with a GPA below 2.5 are identified. By the second Friday of the semester, programs are provided a list of any students in the credit ranges with a GPA below 2.5. Programs follow-up with each student on the list to provide support and make plans. Upon completion, programs report action taken to EPP by midterm (using spreadsheet in teams).

Potential Concerns Workflow

Program process to ensure clear communication with students needing to improve GPA & dispositions:

  • Have department administrative assistant remove registration clearance (putting a hold on student registration) for all students on the list (if department administrative assistant does not have this ability, that can be requested by contacting the Teacher Preparation Programs administrative assistant). 
  • Look over the list and consider each student individually and ask
    • Is this an isolated case or part of an overall pattern?
    • Are there patterns that would suggest teaching is not an appropriate field for this student?
    • Should we simply notify student and wait to see what happens this semester?
    • Are there other questions and considerations that would help provide students the support they need to be successful?
  • Based on answer to above questions determine the level of concern and notify students of the concern and appropriate action. If concern is significant, instruct student to meet with their faculty mentor (or program director).
  • Inform faculty mentors that the students will be coming to see them and outline their role to reach out to the students and meet with them to (1) discuss the student's academic and disposition performance, (2) have a meaningful discussion regarding what is required to improve, and (3) create an action plan for improvement (see attached GPA_Dispositions_Guide). 
  • Mentors (or program director) will meet with the student and have the necessary discussion and develop the action plan for improvement, or for students who have not met the criteria of previous action plans (in previous 30 credits), they would be required to change major through advising. 
  • Mentors need to remove the hold and report the action plan to the program director (or if the program director met with the students, then the program director will have the department secretary remove the registration hold). 
  • The program director will report the action plan for each student on the list to Teacher Preparation Programs administrative assistant (return the spreadsheet with action plans and any students changing majors to the Teacher Preparation Programs administrative assistant (or edit the spreadsheet on teams)).

EPP process for communication regarding GPAs

Procedures for sending GPA based letters
  1. All students' GPAs are checked between 30 and 45 credits.
    1. students get 1 of 2 letters depending on GPA i
      1. List of students receiving each letter is sent to programs one week prior to sending out to students, so if programs have any concerns they can reach out to students before they receive the letter.
      2. List of students receiving each letter is sent to advising and advising posts the letter on the students’ history.
  2. If student GPA was above 2.5, then it will be checked each semester thereafter until the student reaches 60 credits.
    1. If students are identified with a GPA below 2.5 (between 30 & 60 credits), they will receive the encouraging/warning letter.
      1. List of students receiving this letter is sent to advising and advising posts the letter on the student's history in iPlan.
      2. Program places a registration block ii .
      3. Student will work with program to develop an improvement plan. (see Continuance GPA tracking flowchart iii )
      4. Student has 30 credits to get GPA back up to 2.5.
  3. When a student exceeds 60 credits with a satisfactory GPA, they receive a candidate letter iv
    1. List of students receiving the candidate letter is sent to advising, and advising posts the letter on the student's history in iPlan.
  4. If students with low GPA complete the 30 credits and have not achieved the 2.5 GPA,
    1. Program is notified that a letter will be sent one week prior to sending out to students, so if programs have any concerns they can reach out to students before they receive the letter.
    2. Students will receive a letter v informing them they need to change their major.
    3. List of students is sent to advising and they will post the letter to the student history in iPlan, and SRR will place an advising hold vi on the students' registration.
    4. Students will meet with advisor and change major, or working with program, may submit a petition to remain in the program.
  5. Petition Process:
    1. If students have compelling reasons for staying in the program, they may submit a petition to the dean of teacher preparation.
      1. Petition form can be obtained from programs or EPP (link to petition form).
      2. Petition form is completed by student and emailed to the dean.
        1. The dean consults with programs and considers student circumstances and
          1. Approves the petition.
            1. Assistant sends letter vii to student informing of decision to be allowed to continue in the program.
            2. Program is cc'd on the approval, so they can reach out and continue working with student.
            3. Advising is cc’d on the approval, so they
              1. Can remove advising hold and
              2. post the letter to the student history in iPlan.
          2. Denies the petition.
            1. Assistant sends letter viii to student informing of denial.
            2. Program is cc’d on the denial.
            3. Advising is cc’d on the denial, so they can
              1. post the letter to the student history in iPlan and
              2. reach out to the student to work with them in changing major.
i return
Encouraging/Warning Letter

Dear  «First_Name» , 

Choosing education as a profession is a wonderful choice. At BYU Idaho the education programs strive to support students in developing the knowledge and dispositions that will prepare them to be the best teachers possible.  The standards are high and require diligent study and effort to achieve. The minimum knowledge standard for continuance in the program beyond your sophomore year is a cumulative GPA of 2.5. The minimum standard for professional disposition ratings is a Basic rating in all categories. Students that do not meet these standards will be ineligible to continue as education majors beyond their sophomore year and will be required to change their major. 

Currently, your performance does not meet the standard for  GPA and/or Dispositions, but there is time to improve, so that you can continue in the program. Please contact your faculty mentor («Advisor»), or your program director to discuss your plans and how the University can support you as you invest your time and energy to prepare for your future. Please make sure you meet with your mentor or program director and determine an action plan by midterm  (Midterm Date), so you will be able to make whatever adjustments may be necessary as soon as possible. 

Sincerely,

BYU-Idaho Teacher Preparation Programs

+ Letter

Dear  student name

Keep up the great work! Choosing education as a profession is a wonderful choice. At BYU Idaho the education programs strive to support students in developing the knowledge and dispositions that will prepare them to become the best teachers possible. One way we do that is by checking GPAs and professional disposition ratings one you’ve earned 30 credits. The standards are high and require diligent study and effort to achieve. We want to congratulate you on meeting and exceeding those standards. We also want to encourage you to continue working diligently and excelling in your program. Additionally, please review the  education requirements, review and update (if necessary) your grad plan in  iplan, and also check possible additional program requirements using the professional development plan in iplan. If you have any questions, please don’t hesitate to ask. 

Sincerely,

BYU-Idaho Teacher Preparation Programs

 

ii return

Registration Block

The registration block is placed on a student’s account by the program director (or program administrator).  

Pros- This restricts a student from registering until they meet with their faculty mentor or an Academic Advisor and the hold is manually removed. This hold can only be removed by faculty or full-time advisors (not student employees).

Cons- This hold does not show on the student’s account/portal until they go to register. Once the student tries to register an alert pops up on screen, letting the student know they have a hold and need to meet with their faculty mentor. This can cause confusion and frustration if the student waits until the day of registration to resolve the hold.

iii return 

Potential Concerns Workflow

iv return

Candidate Letter

Dear «First_Name» ,

Congratulations & Welcome teacher candidate!

At BYU Idaho the education programs strive to support students in developing the knowledge and dispositions that will prepare them to become the best teachers possible. One way we do that is by checking GPAs and professional disposition ratings once a student reaches 30 credits. As you have completed at least 60 credits and have demonstrated adequate performance in your GPA and professional dispositions, you are now officially a teacher candidate and qualified to continue in the education program on your path to becoming a teacher. As you continue your studies at higher levels, we encourage you to continue your diligent study and even raise your level of performance, so you will be fully prepared to bless the students you will teach.  Each class you take has purpose and offers you growth opportunities. Take advantage of your time here at BYU-Idaho. 

Now is a good time to review and update your grad plan and professional development plan in  iPlan. We also encourage to review the  education requirements and make sure you include plans to give yourself plenty of time for your Praxis exams (we recommend 2 semesters before student teaching), technology certification, and literacy exams as well as all the preparation requirements for student teaching.  

There are many steps to becoming a teacher, and you are well on your way.  Keep moving forward. 

Sincerely,

Teacher Preparation Programs

 

v return

Change Major Letter

Dear «First_Name», 

Although we strive to support students in developing the knowledge and dispositions that will prepare them to be the best teachers possible, when students don’t achieve those standards, we are obligated to direct students to another path.  The standards for teacher preparation are high and require diligent study and effort to achieve, and in some cases, an education major is simply not the best fit. The minimum knowledge standard for continuance in the program beyond your sophomore year is a cumulative GPA of 2.5. The minimum standard for disposition ratings is a Basic rating in all categories. Students that do not meet this standard are ineligible to continue as education majors beyond their sophomore year and are required to change their major. 

At this point, your performance does not meet the standard for  GPA and Dispositions. Please contact the advising center ( advising center phone and email) to discuss your plans and how the University can support you in a different major as you invest your time and energy to prepare for your future. If you have questions regarding this direction, please make sure you meet with your mentor or program director by midterm  (Date), so you will be able to make necessary adjustments as soon as possible. 

Sincerely,

Teacher Preparation Programs

 

vi return

ADVISING HOLD (ADVI)

This hold restricts student from registering until they meet with an Academic Advisor and the hold is removed manually. This hold can only be removed by academic advisors, which includes peer advisors. (Office assistants, and faculty are not given access to remove this hold).  

Pros-The Advising Hold shows on the student’s account/portal as ADVI and is listed with all other holds a student may have such as; Past Due Debt Hold, Housing Hold, Endorsement Hold, etc. The student can then click on the hold and read instructions on what they need to do to remove the hold, such as meet with an academic advisor.

Cons-The Advising hold must be put on manually by a full-time advisor. The ADVI hold also gives the illusion the hold is coming from Advising rather than Teacher Education/ EPP. Students will meet with Advising rather than their faculty mentor and the hold may be removed before it should be. Every time faculty meet with students and need the hold removed, they will need to contact Advising

 

vii return

Petition Approval Letter

Dear «First_Name» ,

After reviewing your petition to remain in the education program and in consultation with your program faculty, it has been determined that it is appropriate for you to remain in the program. We encourage you to continue to improve your GPA between now and graduation. You will still have to meet any GPA requirements from the university, such as having a C- or better in all major classes and an overall 2.0 GPA in order to graduate. You will also need to perform adequately on BYU-I Teacher Preparation Program requirements such as examinations, teaching performance, and professional dispositions, etc.

Sincerely,

Dean

Teacher Preparation Programs

 

viii return

Petition Denial Letter

Dear «First_Name» ,

We appreciate you taking the time to submit a petition regarding your desire to continue in the Teacher Preparation Program; unfortunately, after reviewing your petition and in consultation with your degree program, your petition is being denied. We know this is disappointing, and we wish we had adequate time to work with every student in reaching the high standards for teaching. Due to accreditation standards this is not possible. We must set and stick to minimum criteria for those in educator preparation programs. 

The Academic Advising Center ( CEHDadvising@byui.edu ) can help you to select a different major in which you can find success. Should you have any questions, please feel free to contact me.

Sincerely,

Dean

Teacher Preparation Programs


Danielson Ratings (Performance)

Teaching candidates participate in clinical experience courses to support the development of their performance in the classroom as teachers. Students are observed and rated by Danielson certified evaluators. Students must receive basic ratings in all subdomains in their major and minor areas to continue on to student teaching. In student teaching performance is evaluated multiple times to ensure quality performance working with students.

Improvement Plan s (individual performance)

The improvement plan is a simple document noting anything that will help the student improve an identified weakness (GPA, disposition, or performance). It will typically include the following: 1. Identify goal(s) to be achieved in the next 30 credits, 2. any specific actions or strategies the student will employ to achieve the goal, 3. intermediate steps that will support achievement of the goal, 4. an expressed understanding that non-achievement of the goal will result in the student being required to switch to a non-education major.

 - Approved by ECC on 11/12/2020

Appendix 1Petition to Remain in Program

Appendix 2Individual Performance Improvement Plan